Insulina: il futuro della somministrazione potrebbe essere un cerotto

Insulina-immagine: permeabilità cutanea dell’OP. Crediti: Nature

Un composto che consente la somministrazione di insulina attraverso la pelle è stato dimostrato nei topi e nei maialini nani. I risultati, riportati in un articolo pubblicato su Nature, suggeriscono una potenziale alternativa alle iniezioni per la gestione del diabete e potrebbero supportare applicazioni più ampie in altre terapie.

La somministrazione di farmaci attraverso la pelle è ampiamente utilizzata per molecole di piccole dimensioni, grazie alla sua praticità e alla compliance del paziente. Tuttavia, la struttura della pelle rappresenta una barriera per molecole più grandi come proteine ​​e peptidi. I metodi esistenti per migliorare la permeabilità cutanea, inclusi microaghi, ultrasuoni e agenti chimici, sono spesso invasivi e compromettono l’integrità cutanea, il che ne limita l’utilità clinica.

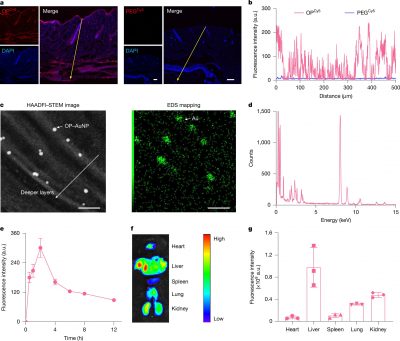
Rongjun Chen, Youqing Shen, Jiajia Xiang, Ruhong Zhou e colleghi segnalano un polimero permeabile alla pelle chiamato poli[2-(N-ossido-N,N-dimetilammino)etilmetacrilato] (OP), che può penetrare attraverso diversi strati della pelle attraverso interazioni con il gradiente di pH variabile della pelle.

In combinazione con l’insulina, l’OP ne facilita il trasporto attraverso la pelle nella circolazione sistemica e il suo accumulo nei tessuti chiave che regolano il glucosio, tra cui fegato e muscoli scheletrici. Nei topi diabetici e nei maialini nani, l’applicazione di OP-insulina sulla pelle ha ridotto i livelli di glucosio nel sangue fino a valori normali entro 1-2 ore, un effetto paragonabile a quello dell’insulina iniettata, e ha mantenuto il livello normale fino a 12 ore. Non sono stati osservati effetti avversi sulle cellule della pelle, sulle cellule del sangue o sulle funzioni di organi, tra cui fegato e reni.

Astratto

La permeazione cutanea non invasiva è ampiamente utilizzata per la somministrazione transdermica di farmaci a piccole molecole (meno di 500 Da) con appropriate idrofobicità. Tuttavia, è stata a lungo ritenuta impraticabile per molecole di grandi dimensioni, in particolare polimeri, proteine ​​e peptidi, a causa della formidabile barriera rappresentata dalla struttura cutanea. Qui dimostriamo che il polizwitterione poli[2-( N -ossido – N,N -dimetilammino)etilmetacrilato] (OP) a rapida permeabilità cutanea può penetrare efficacemente nello strato corneo, nell’epidermide vitale e nel derma fino a raggiungere la circolazione. L’OP è protonato in modo da essere cationico e quindi si arricchisce di sebo acido e lipidi dello strato corneo paracellulare contenenti acidi grassi, diffondendo successivamente attraverso la lamella lipidica intercorneocitaria. Al di sotto dello strato corneo, al normale pH fisiologico, l’OP si trasforma in un polizwitterione neutro, che “saltella” sulle membrane cellulari, consentendone un’efficiente migrazione attraverso l’epidermide e il derma, per poi penetrare nei vasi linfatici dermici e nella circolazione sistemica. Di conseguenza, l’insulina coniugata con OP permea efficacemente la pelle e raggiunge la circolazione sanguigna; la somministrazione transdermica di insulina coniugata con OP a una dose di 116 U kg -1 in topi con diabete di tipo 1 riduce rapidamente i livelli di glucosio nel sangue riportandoli a valori normali, mentre una dose transdermica di 29 U kg -1 normalizza i livelli di glucosio nel sangue dei maialini diabetici. Pertanto, il polimero permeabile alla pelle può consentire la somministrazione transdermica non invasiva di insulina, liberando i pazienti diabetici dalle iniezioni sottocutanee e facilitando potenzialmente l’uso di altre terapie a base di proteine ​​e peptidi, a basso impatto per il paziente, attraverso la somministrazione transdermica“.

Lo studio dimostra che l’OP può raggiungere la permeazione cutanea senza alterare le strutture cutanee e che l’insulina combinata con l’OP mantiene la sua attività biologica. Sebbene siano necessarie ulteriori indagini per valutare la sicurezza a lungo termine, il controllo della dose e la potenziale applicazione clinica, la strategia potrebbe offrire una piattaforma innovativa e versatile per la somministrazione non invasiva di altre biomacromolecole.

Fonte: Nature

To top